智能停车场车牌识别方案

一车牌识别技术简介

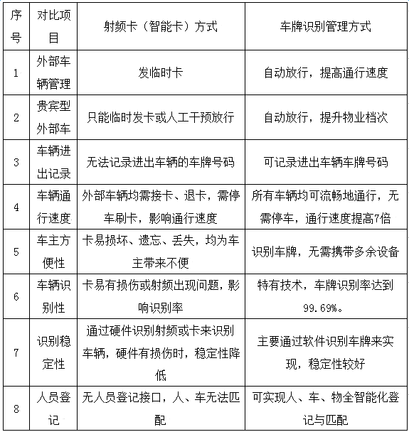
停车场无卡车牌识别管理系统的核心技术为车牌识别技术。对此技术很多公司已进行了深入的研究,但是在车牌定位和字符分割等关键技术上还存在着诸多难题,车牌识别率一般在90%左右,其在停车场实际应用效果更不甚理想。
我公司在停车场管理系统中的应用研究,引入了新的研发思路,较好的解决了车牌识别的关键难题,车牌识别率达到99.69%,配合我公司专业为车牌识别而开发的智能停车场管理软件,在各地的停车场工程项目中得到了客户的广泛赞誉。

二、无卡车牌识别管理系统与传统卡系统的对比:

三、系统架构

3.1 系统作业流程图
1)车辆进入:
1、车辆驶入车牌摄像机识别区域,触发地感线圈或虚拟线圈。
2、车牌识别系统自动获取车辆的的图像并识别出车牌识号,然后通过检索数据库得出车辆类别。
3、显示屏显示该车的车牌号及有效期(月租车或临停车),欢迎光临等提示语。
4、语音播放识别出来的车牌,欢迎光临等提示语。
5、如果非满位或该车属固定车辆情况,闸机自动放行,同时记下车辆进入时间。车辆越过进口,驶入停车场内,车位显示屏刷新车位。整个过程自动完成,无须工作人员干预。车辆一直处于行驶状态,无需停车。
2)车辆离开:
1、车辆驶入车牌摄像机识别区域,触发地感线圈或虚拟线圈。
2、车牌识别系统自动获取车辆的的图像并识别出车牌识号,然后通过检索数据库得出车辆类别。
3、显示屏显示该车的有效期(月租车),收费金额(临时车),祝您一路顺风等提示语。
4、语音播放识别出来的车牌,祝您一路顺风等提示语。
5、如果该车属固定车辆情况,闸机自动启杆放行。电脑调出该车入场时的抓拍图像,入场时间等。如果是临时停车,则车辆须暂停交费方能离开,这点和IC卡方案相同。如果车辆被列入黑名单,不管是临时还是固定车辆,闸机不会打开,同时系统都会发出报警信号,通知工作人员注意。
6、车辆越过进出口,驶入离开停车场,系统记下车辆离开时间,车位显示屏刷新车位。
线路简单,安装方便,易于维护,节省线材消耗量,降低投资成本和维修管理费用,缩短安装工期,提高投资回报率。
3.2 系统基本功能及特点
固定车辆全自动化管理,临时车辆半自动化管理,减少车辆通行时间,为车主争取时间,智能化管理。
1、管理方免去读卡器安装、维护及卡票管理带来的麻烦。
2、车主无须担心因IC卡丢失造成的麻烦。
3、独特滚动式LED中文电子显示屏提示,使车主和管理者一目了然。
4、减少工作人员,效率高。
5、省去IC卡的费用,同时无须担心IC卡不足的问题。
6、可与警方报警系统联动运行,有效打击违法车辆,协助社会治安管理。
7、有防抬杆、全卸荷、光电控制、带准确平衡系统的高品质挡车道闸
8、可靠性和适应性的数字式车辆检测系统。
9、防砸车装置可保证无论是进场车辆或发生倒车的车辆,只要在闸杆下停留,闸杆就不会落下。
3.3 系统基本设施及特点
1)MCJ-DZ102智能道闸
MCJ-DZ102道闸采用国际最新技术设计制造,实现了道闸运行的自动化、智能化;同时增加了独创的离合装置、平衡装置,使道闸运行更加平稳可靠,使用更加方便、安全。
1、摆杆轴上离合,停电手动快速起杆;来电自动复位。
2、道闸工作方式采用压缩弹簧设计,避免了弹簧拉断引起的事故。
3、三个按键分别控制起杆、落杆和停止。
4、自带闸杆遇阻返回功能。
5、支持外置和内置地感。
6、开、并、停控制接口(开关信号)。
2)MCJ-V24语音型LED显示屏
1、采用全进口LED发光管,确保质量;
2、采用全进口集成块和单片机,确保编程可靠,修改方便;
3、采用RS-232、RS-485接口供用户选择;
4、国内首家内置语音播放功能,声音清晰明亮;
5、全中文滚动显示欢迎光临、车牌号码、收费金额、一路顺风等相关信息;
6、防雨式设计,确保全天候可靠运行;
7、板块式设计,维修,更换便捷,且不影响系统的运行;
8、深色底设计,增加显示亮度;
9、低功耗设计,较双色节能37%。
3)MCJ-A101车牌识别一体机
车牌识别一体机采用高清宽动态CMOS和高速DSP芯片作为识别算法的运行硬件平台,与传统的车牌识别系统不同,设备将车牌识别单元、摄像、储存、补光、虚拟线圈等功能完美结合为一体,国内首创车牌自动曝光控制算法具有识别性能高、环境适应性强、安装维护简单等特点。设备无需计算机即可实现车牌号码的自动识别,可添加并运用于各类管理系统中,从而使整个系统更加强大,管理更加有效。